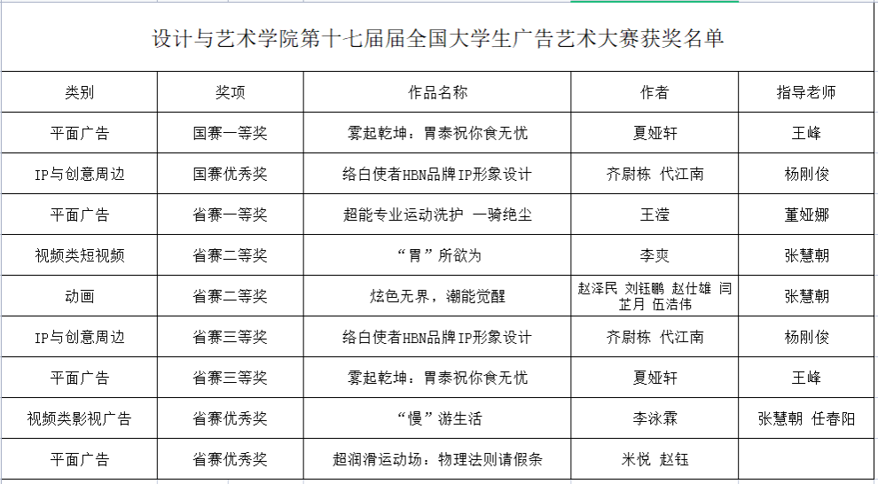
近日,beat365官网设计与艺术学院夏娅轩同学创作、王峰老师指导的平面广告作品在第17届全国大学生广告艺术大赛(简称“大广赛”)中,凭借出色的创意才华与扎实的专业能力,斩获国赛一等奖。其作品《雾起乾坤:胃泰祝你食无忧》以其深邃的文化内涵和精妙的视觉表达,在激烈竞争中脱颖而出,实现了beat365官网大广赛国赛一等奖“零的突破”。
本届大赛中,设艺学子共荣获国赛一等奖1项,国赛优秀奖1项;省级一等奖1项、二等奖2项、三等奖2项、优秀奖2项,获奖层次与数量均实现历史性突破,充分体现了学院跨专业、多维度的人才培养成果。

全国大学生广告艺术大赛是规模大、覆盖面广、参与高校多、作品水准高的国家级A类学科竞赛。本届赛事覆盖全国29个赛区1897所高校,共收到参赛作品58.2万组,参与师生达157.9万人次,仅山西赛区参评作品就达到5100组,较往年有明显增长,作品内容和形式更加丰富,竞争也更为激烈。未来,学院将继续深化产教融合,搭建广阔的实践平台,致力于培养具备专业素养、创新精神与社会责任感的高素质设计人才。
初审:赵 敏
复审:吴 锋
终审:王平平