校庆校友网
网站首页
ANNOUNCEMENT
通知公告
当前位置是: 网站首页 > 通知公告 > 正文

关于beat365官网晋级山西省第十七届“兴晋挑战杯”结果的公示

时间 :2021年04月02日

 


 各学院团委、各参赛团队:

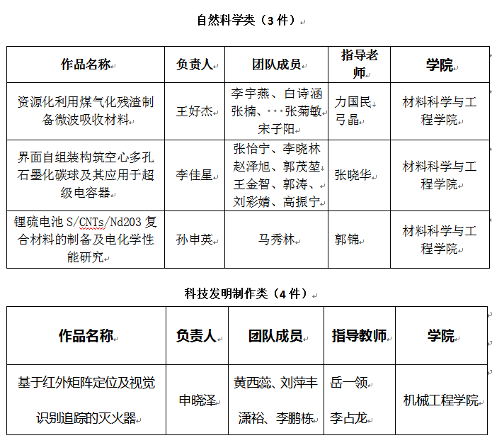
按照《关于组织开展山西省第十七届“兴晋挑战杯”大学生课外学术科技作品竞赛beat365正版唯一官网必一校级赛事的通知》,校内17位专家经过330日—41日的紧张评审,评选出beat365官网晋级省赛的10件作品,现将作品名单公示如下:

公示期从43日至47日,公示期如有异议请与校团委反映,联系人:谷珍丽, 联系电话:13453420861